Heathenry, a Large Umbrella
Fyrnsidu is only one of many types of heathenry, and in many ways it is very similar to the other iterations of heathenry. We will all generally have some common beliefs, common practices, common terminology, among other things we hold similar. However there are some differences in Fyrnsidu.

Linguistics
One of the primary differences in Fyrnsidu is that it is built on Old English linguistics for the names of concepts and gods rather than on the (often anglicized) Old Norse names you might be more familiar with. Most of the branches of heathenry are based on the languages of a certain time or place or culture. Effectively we see reconstructions happening based on linguistics because language is our window into those cultures.
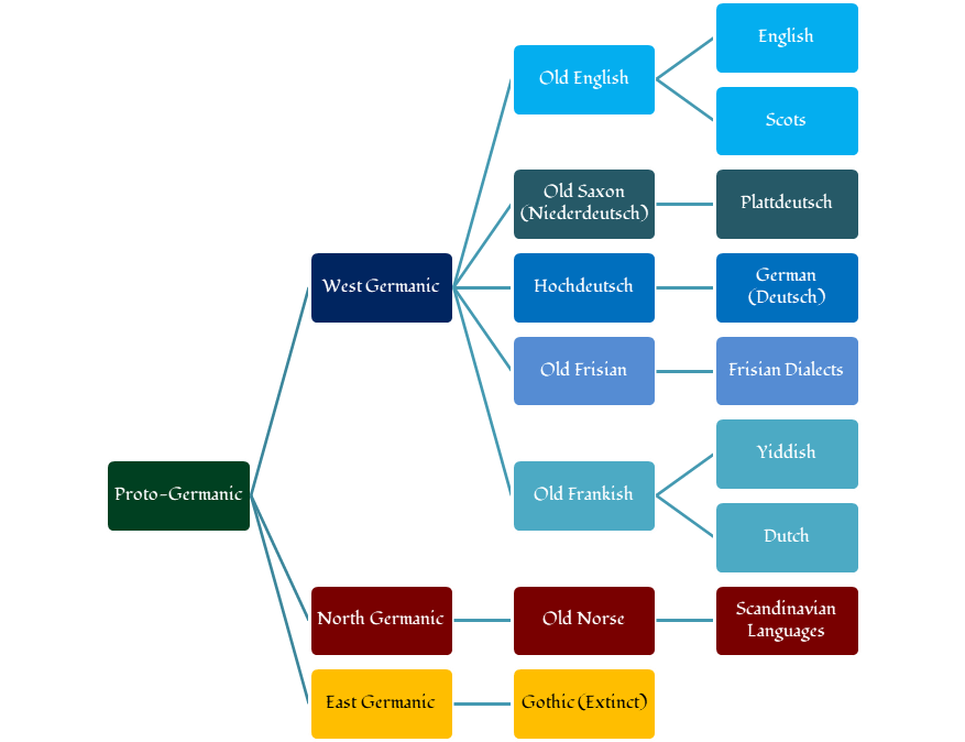
Below you will find an abbreviated language tree for Germanic languages, this will give you an idea of the relationship between the language families as English and Scots are more related to each other than English is to Dutch, but English and Dutch are more related than English is to Icelandic (which would fall under the Scandinavian languages category that was left as one block to keep the graphic smaller).

At one point Old Norse and Old English were mutually intelligible but that time passed as they diverged. These Germanic Languages all meet back up at Proto-Germanic which is the base of this branch of the larger Indo-European language tree. It took time but the Germanic languages diversified and began to sound different enough to not be understood by one another. These linguistic changes even extended to the names that these peoples called their gods by. This is how you can end up with the words that share a common root turning into such different words as Óðinn and Wōden.

Language and Religion
So how does language affect the religion? Language is an integral part of culture. The words we use can inform about our culture. The fact that we have had to have a word for “genocide” in our language speaks volumes about the experiences and history of people in our world. If we had never had such a thing and could not conceive of it, the word would not have needed to exist. In much the same way, words in Old English provide us a lens into the Anglo-Saxon peoples culture. That they have a native word for ablution (there were several, one of which was onþwægenness) or incense (recels) tells us these things were not entirely foreign to their culture.
These cultures were in flux, they were all the time changing and adapting and had a certain individual cultural flair for that time and place. So too do modern branches of heathenry have a culture and they too adapt and change and shift. Modern heathen cultures then pull from and learn from these ancient cultures, their languages being a lens to focus on them with. Since we in Fyrnsidu are primarily pulling from the ancient cultures of the Anglo-Saxon peoples and from the Old English language and from a vastly different time period than most Norse heathens and because our source materials also lead us to different conclusions, our religion will end up looking different.
Ragnarok
In Fyrnsidu we have no evidence for the events of Ragnarok; these apocalyptic events seem to even be a late adaption within the Norse cultures. From a more broad Indo-European view we do not see an immutable apocalypse occurring in other related faiths. So while we may draw from Norse lore as a source on occasion to help bolster and fill in details, we do not do so without scrutiny. In Fyrnsidu we do not believe that the gods can have a collective foretold doom and eschatology (the end times, the apocalypse) plays no part in our religion.
Gods
The gods of Fyrnsidu are familiar to a certain extent, however, there are differences from other branches of heathenry. We have gods that do not show up in Norse religion such as Eostre or Seaxnot, for example. There are also gods and entities in Norse religion that do not show up in Anglo-Saxon religion such as Loki, among others. That said, as polytheists, most Fyrnsidere recognize the general existence of outside entities as a sign of mutual respect for the people who worship them even if we do not worship those entities.
